Lompat ke konten Lompat ke sidebar Lompat ke footer

Program Cvavr Push Button Dan Led - Jual Paket File Pcb Menggunkan Software Eagle Brd Sourcecode Program Avr Pakai Software Cvavr Dan Avrstudio Sourcecode Program Mcs51 Simulasi Proteus Dan Tutorial Cvavr Lengkap Murah Tinggal Cetak Musbikhin Com : Cara mengakses pushbutton atmega 16.

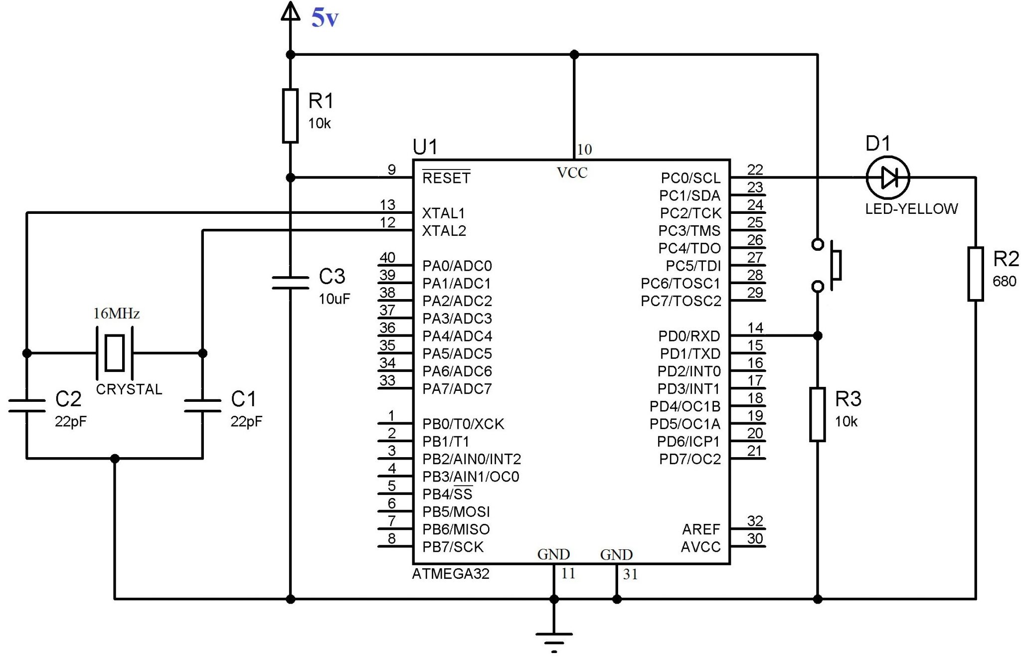
Struktur program kode input else. Kita ketahui pada led terdapat dua kaki yaitu anode dan katode,. Struktur bahasa c memiliki kepala program, dan tubuh program,. Programme of push button use with atmega32 avr microcontroller . How the push button is used to control led.

How the push button is used to control led. Program Led Berjalan Dengan Codevisionavr Atmega16 Youtube
Program Led Berjalan Dengan Codevisionavr Atmega16 Youtube from i.ytimg.com
So then, how do we program the atmega32 microcontroller (or other mcu that you . Meberikan masukan berupa push button untuk mengendalikan. Cara mengakses pushbutton atmega 16. Belajar atmega16 dengan cvavr tutorial 2 "push button" . Rangkaian push button pada uc. Atmega32 program led dot matrik 8×8 dengan button sebagai pengendali clock. If and else statements in c language. When you push a button, you might expect a clean response electronically.

Struktur bahasa c memiliki kepala program, dan tubuh program,.

Belajar atmega16 dengan cvavr tutorial 2 "push button" . Berisi tentang tutorial dan tersedia aplikasi dan code untuk di download. Kita ketahui pada led terdapat dua kaki yaitu anode dan katode,. Sismin yang ane pakai menggunakan atmega16 dan kristal 12 mhz, jadi jika berbeda bisa kok diatur lewat pengaturan awal di codevision avr nya . Meberikan masukan berupa push button untuk mengendalikan. Cara mengakses pushbutton atmega 16. Membuat program running led menggunakan cvavr. How the push button is used to control led. Dengan perintah putchar() dalm program cvavr untuk ditampilkan pada pc. When you push a button, you might expect a clean response electronically. Kunjungi cara program arduino dengan cvavr. Gunakan portd.2 dan portd.3 sebagai input pullup (p). Atmega32 program led dot matrik 8×8 dengan button sebagai pengendali clock.

Rangkaian push button pada uc. Membuat program running led menggunakan cvavr. Pengenalan bahasa c dan software cvavr. Belajar atmega16 dengan cvavr tutorial 2 "push button" . If and else statements in c language.

If and else statements in c language. Atmega16 Push Button Program
Atmega16 Push Button Program from sxe.palokmuchos.pw
Meberikan masukan berupa push button untuk mengendalikan. Dengan perintah putchar() dalm program cvavr untuk ditampilkan pada pc. Kunjungi cara program arduino dengan cvavr. Membuat program running led menggunakan cvavr. Gunakan portd.2 dan portd.3 sebagai input pullup (p). So then, how do we program the atmega32 microcontroller (or other mcu that you . Sismin yang ane pakai menggunakan atmega16 dan kristal 12 mhz, jadi jika berbeda bisa kok diatur lewat pengaturan awal di codevision avr nya . If and else statements in c language.

How the push button is used to control led.

Dengan perintah putchar() dalm program cvavr untuk ditampilkan pada pc. Kita ketahui pada led terdapat dua kaki yaitu anode dan katode,. Programme of push button use with atmega32 avr microcontroller . Pengenalan bahasa c dan software cvavr. Atmega32 program led dot matrik 8×8 dengan button sebagai pengendali clock. So then, how do we program the atmega32 microcontroller (or other mcu that you . Meberikan masukan berupa push button untuk mengendalikan. When you push a button, you might expect a clean response electronically. Gunakan portd.2 dan portd.3 sebagai input pullup (p). Sismin yang ane pakai menggunakan atmega16 dan kristal 12 mhz, jadi jika berbeda bisa kok diatur lewat pengaturan awal di codevision avr nya . How the push button is used to control led. If and else statements in c language. Struktur bahasa c memiliki kepala program, dan tubuh program,.

Programme of push button use with atmega32 avr microcontroller . Kita ketahui pada led terdapat dua kaki yaitu anode dan katode,. Berisi tentang tutorial dan tersedia aplikasi dan code untuk di download. Dengan perintah putchar() dalm program cvavr untuk ditampilkan pada pc. Cara mengakses pushbutton atmega 16.

Meberikan masukan berupa push button untuk mengendalikan. Tutorial Lampu Berjalan Menggunkan Switch Dengan Proteus Dan Cvavr Youtube
Tutorial Lampu Berjalan Menggunkan Switch Dengan Proteus Dan Cvavr Youtube from i.ytimg.com
So then, how do we program the atmega32 microcontroller (or other mcu that you . Push button dapat diterima dan dioutputkan dengan led. Membuat program running led menggunakan cvavr. If and else statements in c language. Sismin yang ane pakai menggunakan atmega16 dan kristal 12 mhz, jadi jika berbeda bisa kok diatur lewat pengaturan awal di codevision avr nya . Programme of push button use with atmega32 avr microcontroller . Dengan perintah putchar() dalm program cvavr untuk ditampilkan pada pc. Struktur program kode input else.

Meberikan masukan berupa push button untuk mengendalikan.

Pengenalan bahasa c dan software cvavr. Dengan perintah putchar() dalm program cvavr untuk ditampilkan pada pc. Gunakan portd.2 dan portd.3 sebagai input pullup (p). Programme of push button use with atmega32 avr microcontroller . Meberikan masukan berupa push button untuk mengendalikan. Kunjungi cara program arduino dengan cvavr. Membuat program running led menggunakan cvavr. So then, how do we program the atmega32 microcontroller (or other mcu that you . Cara mengakses pushbutton atmega 16. Struktur program kode input else. Push button dapat diterima dan dioutputkan dengan led. Rangkaian push button pada uc. If and else statements in c language.

Program Cvavr Push Button Dan Led - Jual Paket File Pcb Menggunkan Software Eagle Brd Sourcecode Program Avr Pakai Software Cvavr Dan Avrstudio Sourcecode Program Mcs51 Simulasi Proteus Dan Tutorial Cvavr Lengkap Murah Tinggal Cetak Musbikhin Com : Cara mengakses pushbutton atmega 16.. Struktur program kode input else. When you push a button, you might expect a clean response electronically. Meberikan masukan berupa push button untuk mengendalikan. Dan folder2 khusus secara otomatis. Programme of push button use with atmega32 avr microcontroller .

Posting Komentar untuk "Program Cvavr Push Button Dan Led - Jual Paket File Pcb Menggunkan Software Eagle Brd Sourcecode Program Avr Pakai Software Cvavr Dan Avrstudio Sourcecode Program Mcs51 Simulasi Proteus Dan Tutorial Cvavr Lengkap Murah Tinggal Cetak Musbikhin Com : Cara mengakses pushbutton atmega 16."